APSB(IF 14.6)|上海长征医院谢渭芬团队找出肝癌进展的关键“推手”-HNF4α-自主发布-资讯-生物在线

APSB(IF 14.6)|上海长征医院谢渭芬团队找出肝癌进展的关键“推手”-HNF4α

作者:山东维真生物科技有限公司 2025-12-29T00:00 (访问量:728)

研究背景

肝细胞核因子4α(HNF4α)下调是肝细胞癌(HCC)发病机制中的一个关键事件,但在HCC中的降解机制仍不清楚。三联基序47(TRIM47)是TRIM家族的典型E3泛素连接酶,与多种肿瘤有关,其在HCC进展中的具体作用尚未完全阐明。近期海军军医大学第二附属医院(上海长征医院)谢渭芬、张新、王珂琪团队在Acta Pharmaceutica Sinica B (IF 14.6)上发表文章“Blocking TRIM47-mediated HNF4α degradation suppresses hepatocellular carcinoma progression”,发现TRIM47通过靶向HNF4α进行泛素-蛋白酶体降解来促进肝细胞癌进展。

·  维真助力 - 腺病毒·

基因信息  HNF4α:肝细胞核因子4α

病毒产品  Ad-HNF4α (K470R)

体外感染细胞  Huh7细胞

体内实验动物  Huh7细胞异种移植裸鼠

体内注射方式  瘤内注射

体内病毒用量  2×10pfu

结果展示

1. TRIM47与HNF4α相互作用并负向调节其在HCC细胞中的功能

作者发现HCC样本中TRIM47水平显著升高,并且这种上调与较短的总生存期相关。免疫共沉淀结合质谱分析发现HNF4α是TRIM47的潜在靶点,原位邻近连接和Co-IP实验证明HNF4α与TRIM47存在相互作用。由于HNF4α是HCC的关键调节剂和治疗靶点,作者进一步研究了TRIM47在调节HNF4α功能中的作用。荧光素酶报告基因检测表明,TRIM47过表达显著抑制HNF4A转录活性,而TRIM47敲低则增强其转录活性;qRT-PCR分析证实TRIM47的过表达抑制了HCC细胞中HNF4A靶基因的表达,但TRIM47敲低上调了HNF4A靶基因,同时HNF4A耗竭则消除了这些转录变化。这些结果表明TRIM47对HNF4A功能的抑制作用。机制研究发现TRIM47通过介导K48连接的HNF4α泛素化和蛋白酶体降解,抑制HNF4α的蛋白水平。

图1 TRIM47与HNF4α相互作用并负向调节其在HCC细胞中的功能

2. 阻断HNF4α的泛素化可减轻TRIM47对HCC的有害影响

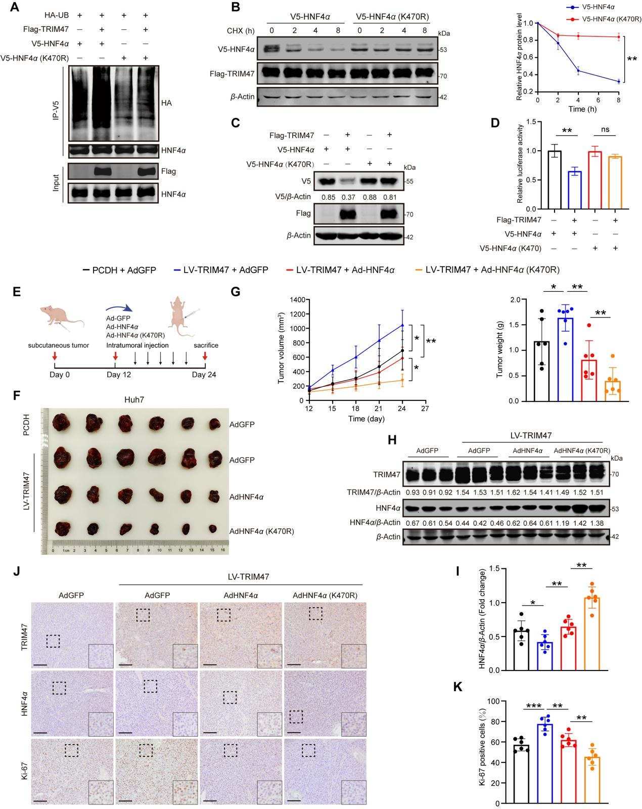
泛素测定显示,HNF4α的K470R突变显著降低了TRIM47介导的HNF4α泛素化,此外K470R突变延迟了CHX处理的过表达TRIM47的Huh7细胞中HNF4α的降解,导致HNF4α蛋白水平恢复。荧光素酶报告基因检测表明,K470R突变显著恢复了TRIM47介导的HNF4α转录活性抑制。鉴于TRIM47介导HNF4α的降解,作者研究了抑制这种降解是否可以减弱TRIM47驱动的HCC进展。使用Ad-HNF4α和Ad-HNF4α-K470R感染TRIM47过表达的Huh7细胞,发现TRIM47对增殖、迁移、侵袭和集落形成的促进作用被HNF4α-K470R消除了。裸鼠皮下移植实验发现AdHNF4α-K470R逆转了TRIM47诱导的肿瘤生长、体积和重量的增加。蛋白质印迹和IHC分析显示,HNF4α蛋白水平因TRIM47过表达而降低,但被Ad-HNF4α-K470R恢复。Ki67的IHC染色进一步支持Ad-HNF4α-K470R强烈抑制TRIM47诱导的小鼠肿瘤增殖。这些数据表明,通过突变K470来阻断HNF4α泛素化可有效稳定HNF4α,从而阻止TRIM47加重的HCC的进展。

图2 阻断HNF4α的泛素化可减轻TRIM47对HCC的有害影响

3. CZ-2401治疗可改善TRIM47驱动的HCC进展

通过虚拟筛选和药理活性验证,作者发现CZ-2401是TRIM47-HNF4α相互作用的有效抑制剂,能阻断HNF4α-TRIM47相互作用,增强HNF4α稳定性。然后作者评估了CZ-2401对体外过表达TRIM47的Hep3B细胞的影响。发现CZ-2401处理显著减弱了TRIM47对细胞增殖、迁移、侵袭和集落形成的刺激作用,流式细胞术进一步证实CZ-2401抑制HCC细胞增殖并诱导其凋亡,增强其抗肿瘤功效。作者还建立了小鼠异种移植模型,发现TRIM47过度表达加剧了异种移植物中的肿瘤生长,但CZ-2401治疗显著减弱了这种效应。作者进一步评估了异种移植肿瘤中HNF4α的表达,发现TRIM47过表达组的HNF4α蛋白水平显著降低,相反,在TRIM47过表达的情况下,CZ-2401治疗也会导致HNF4α水平显著增加。Ki-67染色的IHC进一步证实了CZ-2401对TRIM47加速的肿瘤细胞增殖的抑制作用。这些数据表明CZ-2401显示出良好的HCC治疗的潜力。

图3 CZ-2401治疗可改善TRIM47驱动的HCC进展

实验结论

本研究发现TRIM47靶向HNF4α进行泛素-蛋白酶体降解来促进肝细胞癌进展,HNF4α赖氨酸470处泛素化位点的突变显著阻碍肿瘤生长。抑制TRIM47-HNF4α相互作用的小分子化合物CZ-2401可在体外和体内有效抑制肿瘤进展,使CZ-2401成为未来HCC治疗的潜在先导化合物。

山东维真生物科技有限公司 商家主页

地 址: 高新区港源四路416号

联系人: 展经理

电 话: 400-077-2566

传 真: 0531-88896821

Email:market@wzbio.cn

相关咨询

APSB(IF 14.6)|上海长征医院谢渭芬团队找出肝癌进展的关键“推手”-HNF4α (2025-12-29T00:00 浏览数:728)

Nature子刊:香港理工大学团队揭示肝癌免疫治疗耐药新机制:野生型KRAS竟是“幕后黑手”! (2025-12-22T00:00 浏览数:4561)

Circ Res(IF 16.2)新发现:郑州大学第一附属医院王小芳/郑哲团队揪出病理性心肌肥厚的“新元凶” (2025-12-16T00:00 浏览数:5717)

Theranostics(IF 13.3)重磅!中国医学科学院杨志伟团队揭示内皮细胞异质性,阐明Sox18介导EndMT核心机制 (2025-12-08T00:00 浏览数:7240)

IF 52.7 突破性发现!香港大学徐爱民等团队合作揭秘Piezo1在骨质疏松中的保护机制 (2025-12-01T00:00 浏览数:7995)

顶刊速递:深圳大学孔祥臣团队揭秘揭秘 β 细胞衰竭 “密码”,为抗糖添新招!(AAV8-Insulin1胰腺) (2025-11-24T00:00 浏览数:8850)

「核心工具解析」AAV:解锁阿尔茨海默症造模研究的关键助力 (2025-11-17T00:00 浏览数:9556)

IF14.1|武大人民医院夏中元教授揭示巨噬细胞ARID3A/THBS1/CD47轴可减轻心脏移植损伤(内有福利活动) (2025-11-11T00:00 浏览数:13846)

周琪院士领衔!中国科学院大学团队开发精准绞杀RAS-突变癌细胞的RACK系统(AAV-瘤内注射) (2025-11-03T00:00 浏览数:20956)

Adv. Sci. 深圳市人民医院龙厚清、彭松林发现piRNA-AGAPIR可以增强退行性颈椎病减压后的血管生成(AAV-BI30-脊髓内皮细胞)) (2025-10-27T00:00 浏览数:20029)

ADVERTISEMENT